DELINEATION USING MATLAB

MATLAB

MATLAB (an abbreviation of "MATrix LABoratory") is a proprietary multi-paradigm programming language and numeric computing environment developed by MathWorks. MATLAB allows matrix manipulations, plotting of functions and data, implementation of algorithms, creation of user interfaces, and interfacing with programs written in other languages.

MATLAB (MATrix LABoratory) integrates computation, visualization, and programming in an easy-to-use environment where problems and solutions are expressed in familiar mathematical notation. MATLAB features a family of application-specific solutions called toolboxes. Toolboxes are comprehensive collections of MATLAB functions (M-files) that extend the MATLAB environment to solve particular classes of problems.

Areas in which toolboxes are available include signal processing, control systems, neural networks, fuzzy logic, wavelets, simulation, image processing and many others. Image processing tool box has extensive functions for many operations for image restoration, enhancement and information extraction . MATLAB is used for interactively importing and visualizing image data from files and webcams and iteratively developing an image processing algorithm.

THRESHOLDING

The near infrared band (0.75-0.9) in which most of the pixels with water bodies appear darker as their DN values lie in between 10 to 40. This property helps in delineation of water bodies in MATLAB.

Spectral Reflectance: The reflectance attributes of earth surface highlights may be evaluated by measuring the bit of occurrence vitality that is reflected. This is measured as a component of wavelength (λ) and is called spectral reflectance.

We acquire the estimations of Spectral Reflectance as takes after changing over Digital Numbers to Top of Atmosphere (ToA) Reflectance.

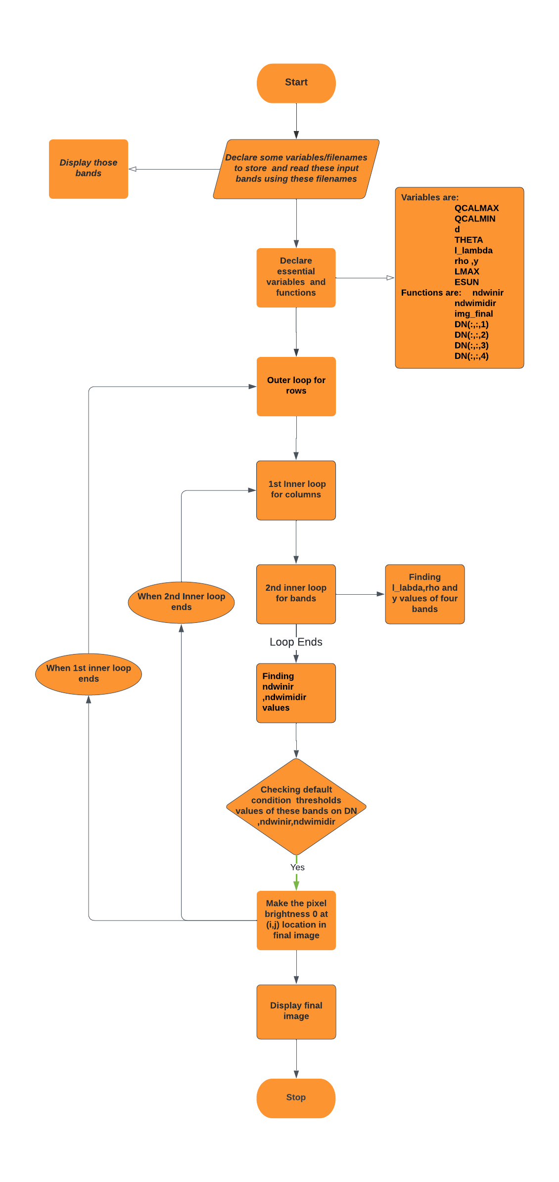
Flow chart for thresholding

MATLAB code for thresholding

To open the matlab code pdf, click here